Benutzer-Werkzeuge

Webseiten-Werkzeuge


de:pmm:administration

Administration

Im folgenden werden die administrativen Funktionen in Reitec.PMM erklärt.

Optionen

Reitec.PMM kann über zahlreichen Einstellungen angepasst werden. Diese Einstellungen finden Sie unter „Extras–>Optionen“

Allgemein

Im Bereich „Allgemein“ legen Sie fest, ob beim Start des Computers ein Benachrichtigungsfenster angezeigt werden soll. Zudem können Sie Vorwarnzeit für zur Kalibrierung / Prüfung fällige Prüfmittel festlegen.

Im Bereich „Sicherheit“ können Sie die automatische Anmeldung de-/aktivieren und Passwortregeln festlegen.

Im Bereich „Vorschaubild“ können Sie die Größe des Vorschaubildes für ein Prüfmittel festlegen.

Im Bereich „Feldbezeichnungen“ können Sie die Bezeichnungen für die Felder „Prüfmittelnummer“ und „Inventarnummer“ festlegen. Zu dem kann über die Häkchenfelder „Eindeutig“ erzwungen werden, dass der Feldinhalt eindeutig ist.

Im Bereich „Bezeichnungen“ können Sie die Bezeichnungen für die Elemente „Prüfmittel“ und „Labor“ festlegen. Hier ist jeweils die Angabe des Singular und es Pluarls erforderlich.

Im Bereich „Anzeigesprache“ können Sie die Sprache der Oberfläche festlegen. Diese kann sich von der Datenbanksprache unterscheiden.

Passwortregeln

Bei aktiven Passwortregeln, muss ein Benutzer ein entsprechendes Passwort wählen. Die möglichen Regeln sind Mindestanzahl Zeichen, Groß- und Kleinbuchstaben, Sonderzeichen und Zahlen.



Datenbank

Übersicht

Im Bereich „Datenbank“ können Sie die Datenbankverbindungen verwalten.

Sie können neue Verbindungen erstellen, vorhandene Verbindungen bearbeiten oder löschen.





Neue Verbindung erstellen

Um eine neue Datenbankverbindung einzurichten, geben Sie bitte einen eindeutigen Namen an. Wählen Sie dann aus, ob es sich um eine dateibasierte Datenbank handelt - in diesem Fall wählen Sie bitte einen Speicherort.

Im Falle einer Microsoft ® SQL-Server Datenbank können Sie im Unterbereich „Verbindungseinstellungen“ die Verbindungsdaten angeben.

Durch Klicken auf die Schaltfläche „Verbindung testen“ können Sie die Verbindungsdaten überprüfen.

Vorhandene Verbindung bearbeiten

Um eine Datenbankverbindung zu bearbeiten, wählen Sie bitte die entsprechende Datenbank aus der Liste aus und klicken Sie auf die Schaltfläche „Bearbeiten“. Nachdem Sie die Einstellungen angepasst haben, werden diese mit einem Klick auf „OK“ gespeichert.

Verbindung löschen

Um eine Datenbankverbindung zu löschen, wählen Sie bitte die entsprechende Datenbank aus der Liste aus und klicken Sie auf die Schaltfläche „Löschen“.
Hinweis: Ist nur noch ein Eintrag in der Liste vorhanden, dann kann diese Verbindung nicht gelöscht werden.

Eine neue Verbindung erstellen, sowie die Verwendung einer Microsoft ® SQL-Server Datenbank ist nur in der PRO-Version möglich.

Lizenzierung

Im Bereich „Lizenzierung“ können Sie die Lizenzierungsmethode einstellen.

Es stehen drei verschiedene Lizenzierungsmethoden zur Verfügung:

Cloud-Lizenzierung
Einzelplatzlizenzierung
Netzwerklizenzierung

Weitere Informationen über die Lizenzierung finden Sie hier.


Diese Einstellungen sind nur in der PRO-Version verfügbar.

E-Mail-Server

Im Bereich „E-Mail-Server“ können Sie den Servername und den Port für den E-Mail-Versand festlegen. Für den Fall, dass Ihr E-Mail-Server eine Authentifizierung erwartet können Sie hier die erforderlichen Eigenschaften Domain, SSL, Benutzername und Passwort festlegen.

Im Unterbereich „E-Mail-Verteilerliste“ können Sie neue Verteilerlisten erstellen, bearbeiten und löschen. Die Zuordnung von Benutzern zu einer Verteilerliste erfolgt in der Benutzerverwaltung. Die Zuordnung der Verteilerliste zu einem Standort erfolgt im Optionen-Bereich „Vorgabewerte“.

Diese Einstellungen sind nur in der PRO-Version verfügbar.

Speicherort

Legen Sie hier den Speicherort für die Report- und Mailvorlagen fest (nur bei SQL-Server Datenbank).








Wir empfehlen den Speicherort so zu wählen, dass er von der Sicherung erfasst wird oder diesen Ordner manuell zu sichern.

Vorgabewerte

Für einige Felder stehen Auswahllisten zur Verfügung: Prüfmitteltyp, Kalibrierzyklus, Standort, Länder und Dateiklasse. Diese können im Bereich Vorgabewerte angepasst werden. Bei allen Vorgabewerten kann die Sichtbarkeit sowie die Reihenfolge angepasst werden.

Es können nur Listenelemente gelöscht werden die nicht mehr verwendet werden. Ansonsten kann nur die Sichtbarkeit geändert werden.

Prüfmitteltyp

Beim Prüfmitteltyp handelt es sich um eine Auswahlstruktur mit mehreren Ebenen. Hier können neue Wurzeln und Elemente erstellt, bearbeitet und gelöscht werden. Außerdem kann die Anordung der Struktur bearbeitet werden. Einige der Funktionen stehen nur in der PRO-Version zur Verfügung.






Kalibrierzyklus/Intervalle

Beim Intervall kann neben dem Anzeigetext und der Sichtbarkeit auch noch die Anzahl der Tage die das Intervall dauert angegeben werden.









Standort

Beim Standort kann neben dem Anzeigetext und der Sichtbarkeit auch noch ein Scanner-Code (Quick-Task-Window) festgelegt und eine E-Mail-Verteilerliste zugeordnet werden. Ist das Kästchen „Keine Erhöhung der Nutzung“ aktiviert, wird bei einer Ausgabe eines Prüfmittels an diesen Standort, der Nutzungszähler nicht erhöht.







Land

Beim Land kann neben dem Anzeigetext und der Sichtbarkeit auch noch das Länderkürzel festgelegt werden.









Dateiklasse

Mit Hilfe der Dateiklasse können die einem Prüfmittel zugeordneten Dateien klassifiziert werden. Hier kann nur der Anzeigetext und die Sichtbarkeit festgelegt werden.








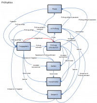
Zyklusdefinitionen (PRO)

Standardmäßig gibt es drei Zyklusdefinitionen: Verwaltungszyklus, Kalibrierzyklus, Prüfzyklus. Jede Definition besteht aus verschiedenen Statuswerten und Statusübergängen zum Wechseln des Status. Die folgenden Diagramme zeigen die voreingestellten Zyklusdefinitionen im Detail.










Prüfmittel mit bestimmten Status ausblenden

Prüfmittel, welche weder in einem Kalibrier- noch einem Freigabestatus sind, können ausgeblendet werden. Dazu muss der Haken bei „Status in Prüfmittelliste verbergen“ gesetzt sein. Über die Schaltflächen „Hinzufügen“ und „Entfernen“ können die jeweiligen Status ausgewählt werden. Hat ein Prüfmittel mehrere Zyklen, werden diese nur ausgeblendet, wenn alle zutreffenden Status in der Liste stehen.

Erstellen und bearbeiten von Zyklusdefinition

Zyklusdefinitionen können erstellt und bearbeitet werden. Hierzu wählt man im Optionendialog die gewünschte Definition aus oder erstellt über die Schaltfläche „Neu“ eine neue Definition. Nach dem Klicken auf die Schaltfläche „Bearbeiten“ öffnet sich der Dialog „Zyklusdefinition bearbeiten“.

Im obereren Bereich (Zyklusdefinition) kann man den Namen der Zyklusdefinition und den Anfgangsstatus festlegen. Der Anfangsstatus wird standardmäßig beim Erstellen eines neuen Prüfmittels gesetzt.

Im mittleren Bereich (Status) sieht man alle für diese Defintion erstellen Statuswerte. Über die Funktionsschaltflächen (Neu, Bearbeiten, Löschen) kann der jeweils ausgewählte Status bearbeitet oder gelöscht oder ein neuer Status erstellt werden.

Im Dialog „Status bearbeiten“ kann der Name und die zugeordnete Farbe festgelegt werden. Es gibt vier verschiedene Statustypen:

  • Kalibrierstatus: Prüfmittel mit diesem Status erfordern eine Kalibrierung bzw.Prüfung.
  • Freigabestatus: Prüfmittel mit diesem Status sind freigegeben und es erscheint keine Freigabe-Warnung bei der Ausgabe, sofern diese Funktion über die Optionen aktiviert ist.
  • Pausestatus: Ein Prüfmittel kann den Pausestatus nur einnehmen, wenn es zuvor kalibriert bzw. geprüft wurde. Befindet sich ein Prüfmittel im Pausestatus, dann wird der nächste fällige Termin anhand des Datums der Reaktivierung, anstatt dem Tag der letzten Kalibrierung bzw. Prüfung berechnet.
  • Nicht definiert: Keine der drei zuvor genannten Status trifft zu.

Im unteren Bereich (Statusübergänge) des Dialogs „Zyklusdefinition bearbeiten“ werden die zum ausgewählten Status definierten Statusübergänge angezeigt. Auch hier können über die Funktionsschaltflächen (Neu, Bearbeiten, Löschen) neue Übergänge erstellt oder vorhandene Übergänge gelöscht werden.

Im Dialog „Statusübergang bearbeiten“ kann die Bezeichnung und der Zielstatus festgelegt werden. Die Eigenschaft „Zeitbasiert“ zeigt an, dass dieser Übergang abhängig von dem dem Prüfmittel zugewiesenen Interval automatisch in den Zielstatus wechselt. Nutzungsbasierte Statusübergänge wechseln automatisch in den Zielstatus, wenn die dem Prüfmittel hinterlegte maximale Nutzungsanzahl erreicht wird. Die Eigenschaft „Interval zurücksetzen“ zeigt an, dass beim Auslösen dieses Übergangs, der Nutzungszähler auf 0 und das Datum „Letzte Durchführung“ des Prüfmittels gesetzt wird.

Soll es neben einem zeitbasierten bzw. nutzungsbasiertem Übergang auch noch möglich sein manuell in den Zielstatus zu wechseln, so müssen mehrere Übergänge definiert werden. Zu sehen ist dies z.B. im Kalibrierzyklus im Status „Freigegeben“ - hier gibt es dreimal den Übergang „Kalibrierung anfordern“ (zeitbasiert, nutzungsbasiert und manuell).
Wir empfehlen vor dem Ändern der Zyklusdefinitionen eine Datensicherung durchzuführen.

Benutzerdefininierte Felder (PRO)

Mit Hilfe von benutzerdefinierten Felder können weitere Daten zu einem Prüfmittel gespeichert werden. Dabei gibt es globale Felder, die unabhängig vom Prüfmitteltyp für alle Prüfmittel gelten und lokale Felder die nur für den unter „Filter“ ausgewählten Prüfmitteltyp vorhanden sind.

Jedes Feld besteht aus einem Datentyp (Boolean (Ja/Nein), Datum, Liste, Numerisch, Text), einem Anzeigenamen, einer Genauigkeit (Datentyp: Numerisch) und einer zugeordneten Auswahlliste (Datentyp: Liste).

Im Bereich „Benutzerdefinierte Reiter“ kann bei Bedarf für die lokalen Felder ein weiterer Reiter erstellt werden.

Prüfplan

Im oberen Bereich erfolgt die Zuordnung der vorhandenen Prüfplanvorlagen zu den Prüfmitteltypen. Es können einem Prüfmitteltyp mehrere Vorlagen zugeordnet werden. Für diesen Fall muss der Anwender bei einer Prüfung die entsprechende Vorlage in einem Dialog auswählen.

Im unteren Bereich können vorhanden Vorlagen bearbeitet und neue erstellt werden. Eine Vorlage kann nur einem Prüfmitteltyp zugeordnet werden, wenn dieser den Status „Freigegeben“ hat.

Weitere Informationen zur Verwaltung der Prüfplanvorlagen finden Sie hier.



Benutzerverwaltung

Die Benutzerverwaltung besteht aus vier (zwei in der Free-Version) unterschiedlichen Ansichten:

  • Aufgaben (Ausführender): Hier werden alle Aufgaben aufgelistet, für die der aktuell angemeldete Benutzer der Ausführende ist.
  • Aufgaben (Ersteller): Hier werden alle Aufgaben aufgelistet, die der aktuell angemeldete Benutzer erstellt hat.
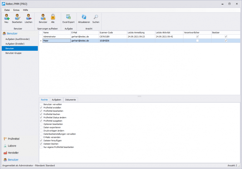
  • Benutzer: Alle Benutzer des Programms werden aufgelistet. In diesem Menüpunkt können neue Benutzer erstellt , vorhandene Benutzer bearbeitet , Benutzer gelöscht , Sperren zurückgesetzt und Berechtigungen verwaltet werden.
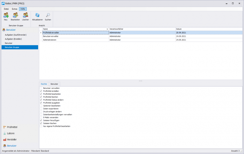
  • Benutzer-Gruppe: Alle angelegten Benutzer-Gruppen werden aufgelistet. Es können neue Benutzer-Gruppen erstellt , vorhandene Benutzer-Gruppen bearbeitet und Benutzer-Gruppen gelöscht werden.

Benutzer


























Neuen Benutzer anlegen





















Das Fenster um einen neuen Benutzer anzulegen, besteht aus vier Bereichen. Diese sind von links nach rechts:

  • Allgemein
  • Benutzergruppe
  • Rechte
  • E-Mail-Verteilerlisten
Allgemein

Die allgemeinen Daten bestehen aus dem Benutzername, den Eigenschaften Verantwotlicher und Besitzer, einer E-Mail-Adresse, dem eindeutigen Scanner-Code für das Quick-Task-Window und dem Passwort. Der Benutzername wird bei der Anzeige in den Auswahllisten verwendet.

Benutzergruppe

Hier können die Rechte aus einer oder mehreren Benutzergruppen dem aktuellen Benutzer vergeben werden. Sind mehrere Benutzergruppen ausgewählt, bekommt der Benutzer alle Rechte, die in mindestens einer dieser Benutzergruppen erteilt wurde.

Rechte

Hier werden die berechneten Rechte aus den gewählten Benutzergruppen angezeigt. Es ist möglich einem Benutzer zusätzlich Rechte zu erteilen, welche nicht über eine Benutzergruppe abgedeckt sind. Dahingegen ist es nicht möglich, Rechte abzuwählen, welche über eine Benutzergruppe erteilt wurden. Einem Benutzer können auch ohne Auswahl einer Benutzergruppe Rechte erteilt werden.

E-Mail-Verteilerlisten

In dieser Liste stehen alle angelegten E-Mail-Verteilerlisten. Um einen Benutzer einer Verteilerliste zuzuordnen wählen Sie diese entspechend aus.

Benutzergruppe























Es können verschiedene Benutzergruppen mit entsprechenden Rechten erstellt werden. Eine erstellte Benutzergruppe kann einem Benutzer zugeordnet werden.

Besonderes Recht „Nur eigene Prüfmittel bearbeiten“: Ist dieses Recht ausgewählt, dann hat ein Benutzer nur die entsprechenden Rechte auf Prüfmittel, für welche er als Verantwortlicher eingetragen ist.














E-Mail-Reports

Die Reportvorlagen für den E-Mail-Versand können individuell angepasst werden. Zudem ist es möglich neue Reportvorlagen zu erstellen.

Weiter Hinweise zur Erstellung von E-Mail-Reportvorlagen finden Sie unter E-Mail-Reports.

Nur in der PRO-Version verfügbar.

Reportdesigner

Alle Reportvorlagen können individuell angepasst werden. Zudem können neue Reportvorlagen erstellt werden.

Weitere Hinweise zur Verwendung des Reportdesigners finden Sie unter Reportdesigner.

Logging

Zur Fehleranalyse kann eine Protokolldatei erstellt werden. Hierzu muss in der Datei „Reitec.PMM.exe.config“ im Programmverzeichnis die Protokollierung aktiviert werden.

Vorgehen

  1. Kopieren Sie die Datei „Reitec.PMM.exe.config“ aus dem Programmverzeichnis auf den Desktop
  2. Öffnen Sie die Datei im Editor
  3. Ändern Sie den Wert von „ERROR“ auf „ALL“
    <root>
      <level value="ERROR"/>
      <appender-ref ref="PMMFileAppender"/>
    </root>
  1. Speichern Sie die Datei und kopieren Sie diese ins Programmverzeichnis zurück


Nun wird im Verzeichnis „C:\Users\{BENUTZERNAME}\AppData\Roaming\Reitec\Reitec.PMM“ eine Logdatei erstellt.

Ein aktiviertes Logging wirkt sich negativ auf die Geschwindigkeit aus. Deaktivieren Sie das Logging daher nach der Erstellung des Fehlerprotokolls.



Umstellung von Access auf SQL-Server

Beim Umstieg von Access auf einen SQL-Server sind folgende Dinge zu beachten

  1. Die SQL-Datenbank muß mit dem Skript SQLSERVER_INIT_XX.sql eingerichtet werden. Das Skript finden Sie im Programmordner im Unterordner „DatabaseScripts“
  2. Alte Datenbank sichern. Den Speicherort können Sie in den Optionen unter dem Menüpunkt Speicherort ersehen.
  3. In den Optionen unter Datenbank auf Microsoft SQL Server stellen und die dazugehörigen Daten eingeben.
  4. Nach dem Neustart des Programms unter dem Menüpunkt Datei 'Datenbank migrieren' anwählen und die gesicherte database.mdb auswählen. Dieser Vorgang kann einige Minuten dauern.
  5. Nach einem Neustart des Programms stehen die Daten aus der alten Datenbank zur Verfügung

Einrichten Temeka.Net-Schnittstelle

Mit der Temeka.Net-Schnittstelle können Prüfprotokolle direkt in der Dateiliste eines Prüfmittels von Temeka.Net abgerufen werden. Zur Einrichtung werden die Zugangsdaten zu Temkea.Net benötigt. Diese erhalten Sie direkt bei Temeka.Net.

Die Einstellungen können in den Optionen unter Temeka vorgenommen werden.

Im Folgenden ein Überblick über die vorhandenen Einstellungswerte.

Name Beschreibung
TemekaUser Benutzername den Sie von Temeka.Net erhalten haben
TemekaURLPattern Zugriffs-URL zu Temeka.Net. Muss normalerweise nicht geändert werden.
TemekaIdentField Feld in Reitec.PMM das die Temekea-Id des Prüfmittels enthält. Mögliche Feldnamen entnehmen Sie bitte der Anleitung zur Erstellung von E-Mail-Reports. Der Wert „InventoryNumber“ entspricht z.B. dem Feld „Inventarnummer“.
TemekaActive Aktiviert die Temeka.Net-Schnittstelle.
TemekaPassword Passwort das Sie von Temeka.Net erhalten haben.
TemekaFileNamePattern Definiert das Muster des Dateinamens unter dem das abgerufene Prüfprotokoll in Reitec.PMM gespeichert wird. Platzhalter werden in geschweiften Klammern „{}“ notiert. Zurzeit gibt es nur „{DATE}“ für das aktuelle Datum und {INVENT} für den Wert aus dem Feld „Inventarnummer“. Weitere Platzhalter auf Anfrage.
Standard-Proxy-Authentifizierung Wenn das Häkchen gesetzt ist, wird die Standard-Proxy-Authentifizierung verwendet.

Ist alles richtig konfiguriert kann das Prüfprotokoll über das Kontextmenü in der Dateiliste eines Prüfmittels abgerufen werden:


Der Inhalt bezieht sich auf die Version 3.1.0.0

de/pmm/administration.txt · Zuletzt geändert: 2024/06/06 09:46 von admin